手机看新闻
监社御史2023-10-25 16:26:14来自山东省聊城市自然资源和规划局开发利用科国有公示
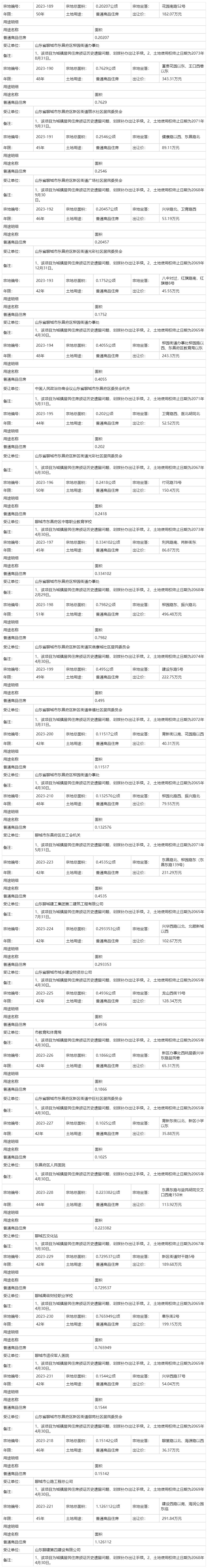
聊自然资规公示字[2023]1005号
现将有关情况公示如下:
一、的基本情况:

二、公示期:2023年10月21日 至 2023年10月25日
三、意见反馈方式:在公示时限内,任何单位、组织和个人对本公示所列内容有异议的,请以书面材料形式向我局反映。
四、918博天堂app的联系方式联系单位:聊城市自然资源和规划局、自然资源和规划局东昌府区分局
单位地址:聊城市开发区湄河路266号、东昌西路131号
邮政编码:252000
联 系 人:杨先生、周先生
联系电话:0635-8312052、2110716
聊城市自然资源和规划局
2023年10月21日
来源:聊城市自然资源和规划局

免责声明:本文系注册用户(作者)在房产圈发布,房天下未对内容作任何修改或整理。本文仅代表作者观点,不代表房天下立场,若侵犯了您的合法权益,请进行投诉。对作者发布之内容,未经许可,不得转载。
还可以输入200字
带您纵览聊城楼市,轻松掌握水城楼市新动态!
9000元/平方米
9500元/平方米
12000元/平方米
9500元/平方米
11500元/平方米
15000元/平方米
11000元/平方米
9000元/平方米
6200元/平方米
6800元/平方米
| b | d | ||||||||
| c | q | t | |||||||
| f | j | s | w | ||||||
| g | n | ||||||||
| x | |||||||||
| h | z |